beat365中文官方网站

beat365中文官方网站
  • 学校主页
  • EN
  • 首页 +
    • 综合要闻
    • 图片新闻
    • 通知公告
    • 科技服务
    • 教师风采
    • 校友信息
    • 媒体资源
  • 学院概况 +
    • 基本情况
    • 办学历史
    • 组织架构
    • 三级单位
  • 师资队伍 +
    • 杰出人才
    • 教师主页
    • 博士后流动站
    • 荣休教师
  • 人才培养 +
    • 本科生教育
    • 研究生培养
    • 留学生培养
  • 学科建设 +
    • 双一流建设
    • 211建设
  • 科学研究 +
    • 学术动态
    • 科研成果
    • 科研平台
  • 国际交流
  • 党群工作 +
    • 党建双创
    • 教师党建
    • 学生党建
    • 青年工作
    • 工会工作
    • 团委工作
    • 离退休工作
  • 学生工作 +
    • 学生天地
    • 学生党建
    • 学生科技
    • 奖助贷勤
    • 团学工作
    • 研究生信息
  • 下载专区 +
    • 政策文件
    • 本科生培养表格
    • 研究生培养表格
    • 学院专用信纸、院徽PPT等
    • 计划生育表格
  • 联系我们
  • 学校主页
  • EN
当前位置: 首页  >  通知公告  >  正文

首页

通知公告

  • 综合要闻

  • 图片新闻

  • 通知公告

  • 科技服务

  • 教师风采

  • 校友信息

  • 媒体资源

通知公告

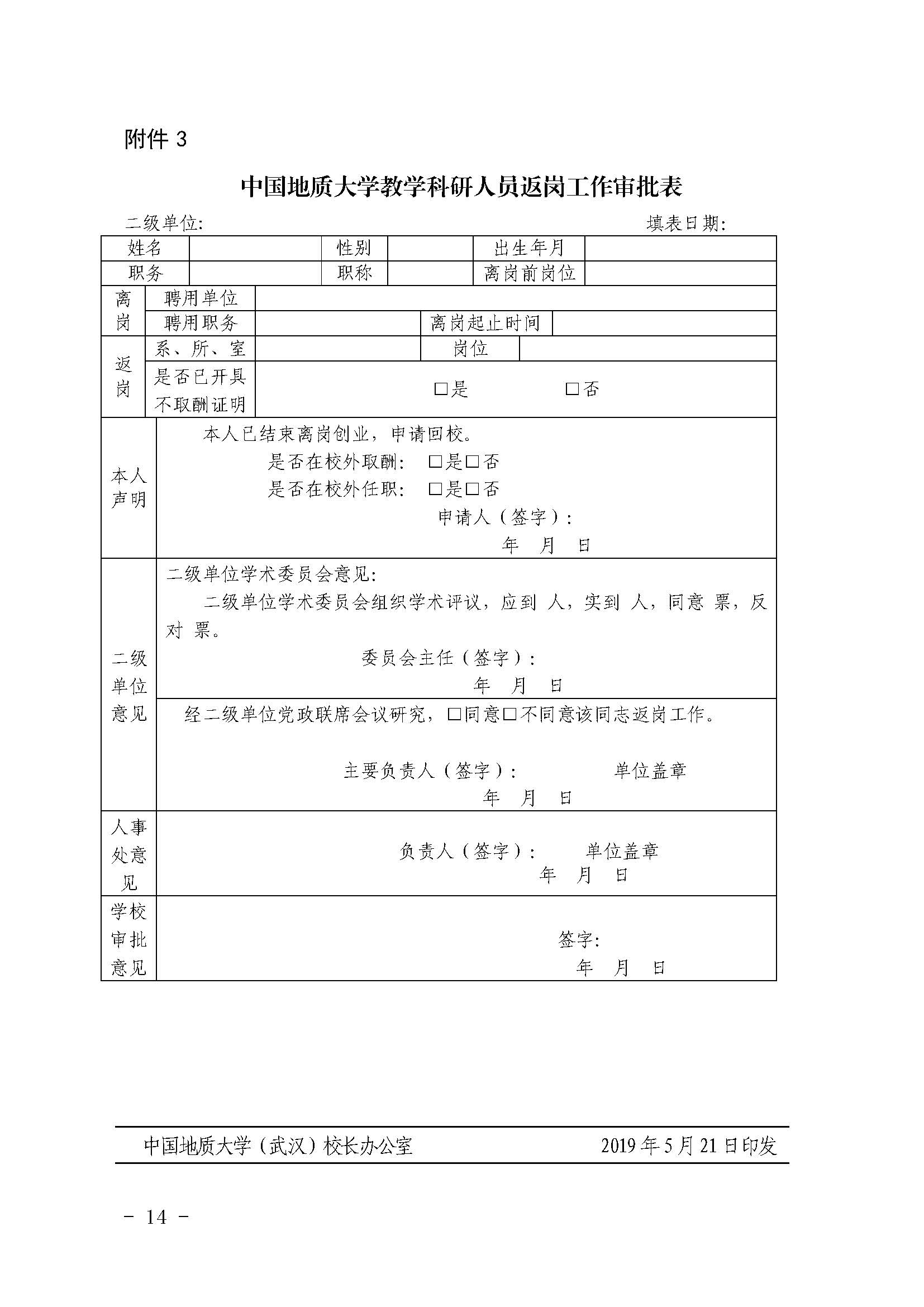
beat365中文官方网站(武汉)教学科研人员兼职、离岗创业管理办法(试行)

发布人:许珂 来源: 日期:2023-04-17 点击数:

上一条:学校办公室关于2023年“五一”放假安排及作息时间调整的通知 下一条:beat365中文官方网站(武汉)因公临时出国(境)管理办法

友情链接:

  • 教育部
  • 科技部
  • 留学基金委
  • 国家自然科学基金委
  • 中国石油
  • 中国石化
  • 中海油
  • 自然资源部
  • 中国地质调查局
  • 紫金矿业
  • 西部矿业
  • beat365中文官方网站

电话/传真:86-27-67883051 Email:zyb@cug.edu.cn 地址:中国 湖北 武汉市洪山区鲁磨路388号 邮编:430074

beat·365(中国) - 官方网站 版权所有